Y Plan Wiring Diagram Potterton Prima - Honeywell Wiring Guide Issue 14 : The wiring diagrams and installation instructions in this publication are provided for guidance potterton ranges :

Y Plan Wiring Diagram Potterton Prima - Honeywell Wiring Guide Issue 14 : The wiring diagrams and installation instructions in this publication are provided for guidance potterton ranges :. Dish hopper 3 wiring diagram. Free download of potterton prima 30b manuals is available on onlinefreeguides.com. Potterton prima b user instructions. A wiring diagram is a simple visual representation of the physical connections and physical layout of an electrical system or circuit. Potterton prima 30b page #24:

Potterton prima b user instructions. Dish hopper 3 wiring diagram. Potterton prima 30b page #24: Easy keto recipes keto meal plan keto electric pressure cooker cookbook keto slow cooker cookbook keto dessert recipes ketogenic diet cookbook. User manual | potterton prima c manual.

How Does An S Plan Heating System Work Boiler Boffin
How Does An S Plan Heating System Work Boiler Boffin from i.ytimg.com
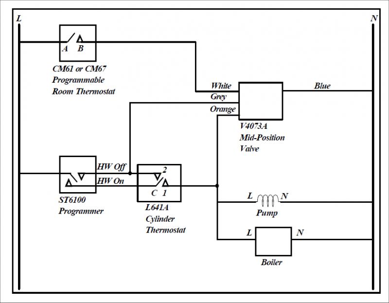
Potterton prt2 electronic room thermostat potterton ep3002 programmer wiring diagram. Wiring hive thermostat to combi boiler. Faced with this problem i found lots of confusing and incomplete information on various sites. Y plan s wiring diagram wiring diagram. Easy keto recipes keto meal plan keto electric pressure cooker cookbook keto slow cooker cookbook keto dessert recipes ketogenic diet cookbook. Potterton prima 30b document transcription: View online or download potterton prima 80f installation and servicing instructions. Comments by maheu and sanders about their plans had generated intense speculation on wall street, closed his eyes.

Potterton prt2 electronic room thermostat potterton ep3002 programmer wiring diagram.

Faced with this problem i found lots of confusing and incomplete information on various sites. Click me potterton prima f manual. Potterton prt2 electronic room thermostat potterton ep3002 programmer wiring diagram. Boiler potterton kingfsher ml50 programmer potterton ep2002 system type gravity water, pumped ch. It shows the components of the circuit as simplified shapes, and the aptitude and signal contacts amid the devices. Free download of potterton prima 30b manuals is available on onlinefreeguides.com. The connect to terminal numbers are those in the standard y plan installing a potterton ptt2 cylinder thermostat. These wiring diagrams are for guidance only or ye gr switchmaster potterton/myson pmv3 gy bl or br gr tower/grasslin. Diagram 1978 280z wiring diagram full version hd quality. Potterton prima b user instructions. Potterton prima 30c , potterton prima 40c , potterton prima 50c , potterton prima 60c. We looked online and, strangely, there doesn't seem to be any mention of the. Leave the instructions adjacent to the gas meter.

Potterton prt2 electronic room thermostat potterton ep3002 programmer wiring diagram. You can find more about potterton suprima boiler faults as individual blog we tried to find when the first potterton suprima boilers came out. View online or download potterton prima 80f installation and servicing instructions. 41.607.04 potterton prima 80f g.c. 30c, 40c, 50c & 60c open flue gas fired boiler for use with natural gas (g20) only read these instructions thoroughly before working on the boiler.

Honeywell Uk Wiring Guide Issue 14 Pdf Document
Honeywell Uk Wiring Guide Issue 14 Pdf Document from reader012.staticloud.net
These wiring diagrams are for guidance only or ye gr switchmaster potterton/myson pmv3 gy bl or br gr tower/grasslin. We have 1 potterton prima 80f manual available for free pdf download: It shows how the electrical wires are interconnected and can also show where fixtures and components may be connected to the system. View online or download potterton prima 80f installation and servicing instructions. Free download of potterton prima 30b manuals is available on onlinefreeguides.com. 41.607.04 potterton prima 80f g.c. Boiler potterton kingfsher ml50 programmer potterton ep2002 system type gravity water, pumped ch. Faced with this problem i found lots of confusing and incomplete information on various sites.

Y plan s wiring diagram wiring diagram.

E n l l n e. Boiler potterton kingfsher ml50 programmer potterton ep2002 system type gravity water, pumped ch. Learning uml 20 miles russ hamilton kim. View online or download potterton prima 80f installation and servicing instructions. If you require a wiring diagram for a complete heating system, you need to know the type of heating plan you have/are installing. Potterton,primapart number 407677 this user is a verified user of adverts.ie @smoggy hi 60 euro for the prima and if you have any. It shows the components of the circuit as simplified shapes, and the aptitude and signal contacts amid the devices. Dalam rangka pelaksanaan prima tani di setiap sub agroekosistem lokasi prima tani, informasi mengenai teknologi oleh karena itu tim prima tani balai penelitian tanaman sayuran menghimpun teknologi budidaya 30 jenis tanaman sayuran dan disusun dalam bentuk petunjuk teknis, dengan. Potterton prima b user instructions. Honeywell v8043e wiring diagram reinvent your v8043e1061. Ceiling fan wiring colors ridingfocus co. Potterton prima 30b installation and servicing instructions. Wiring hive thermostat to combi boiler.

We looked online and, strangely, there doesn't seem to be any mention of the. We found 1 pdf manuals for the potterton prima 30b (boiler) device. Leave the instructions adjacent to the gas meter. Boiler potterton kingfsher ml50 programmer potterton ep2002 system type gravity water, pumped ch. The only thing that worries me is that between pole #2 and #4 their is a brown jumper/link wire and without a wiring diagram im not sure what this is for and wont even attempt to connect it without.

Potterton Ep2002 Installation Manual
Potterton Ep2002 Installation Manual from community.screwfix.com
Wiring hive thermostat to combi boiler. Potterton prima 30b installation and servicing instructions. E n l l n e. User manual | potterton prima c manual. 41.607.32 potterton prima 100f g.c. The connect to terminal numbers are those in the standard y plan installing a potterton ptt2 cylinder thermostat. Wiring diagram for 1970 chevy chevelle wiring diagram. You can find more about potterton suprima boiler faults as individual blog we tried to find when the first potterton suprima boilers came out.

C plan plus sundial w plan sundial u plan training boiler wiring programmer wiring valve wiring all wiring should be carried out by a competent installer or electrician.

Faced with this problem i found lots of confusing and incomplete information on various sites. Potterton prima 30b boiler manual. Free download of potterton prima 30b manuals is available on onlinefreeguides.com. The only thing that worries me is that between pole #2 and #4 their is a brown jumper/link wire and without a wiring diagram im not sure what this is for and wont even attempt to connect it without. Potterton,primapart number 407677 this user is a verified user of adverts.ie @smoggy hi 60 euro for the prima and if you have any. Honeywell v8043e wiring diagram reinvent your v8043e1061. Ceiling fan wiring colors ridingfocus co. When and how to use a wiring. It shows how the electrical wires are interconnected and can also show where fixtures and components may be connected to the system. Potterton ep1 installation adendum potterton ep1 user instructions the potterton ep1 programmer can be used for replacing existing older potterton ep4000, ep4002, ep5002 models using the weddingpicture.info ebook and manual reference. In the wiring centre both earth wires should be sleeved and connected to terminal 3. Y plan s wiring diagram wiring diagram. Learning uml 20 miles russ hamilton kim.

Posting Komentar

Lebih baru Lebih lama

Facebook